Программные решения в сфере строительства объектов коммунального хозяйства
Илья Ванявкин, Сергей Анохин, Григорий Крицкий
Статья опубликована в выпуске №4 журнала «Полимерные трубы»
Источник: http://www.atis.ws/products/article.shtml
Одним из краеугольных камней управления бизнесом является принятие своевременных и качественных решений, для которых необходима актуальная, конкретная и точная информация. Скорость, с которой эта информация изменяется, делает необходимым применение формальных методов сбора и обработки информации с использованием современных информационных технологий.
Информационно-управляющие системы призваны помочь руководителям принимать эффективные решения и успешно вести дела в живой подвижной среде современного бизнеса, специфика которого состоит в необходимости постоянно следить за изменениями текущей ситуации. Ресурсы любой строительной организации постоянно находятся в движении, и справиться с этим потоком информации можно лишь при помощи интегрированных комплексных решений.
Одно из таких решений — аппаратно-программный комплекс «Интеграция». Изначально система была создана для сферы газового хозяйства, но необходимо подчеркнуть, что по мере своего развития она может быть легко расширена до более общей системы, удовлетворяющей нуждам строителей всех сфер коммунального хозяйства.
Аппаратно-программный комплекс «Интеграция»
Первоначально пилотный вариант информационно-управляющей системы — аппаратно-программный комплекс (АПК) «Интеграция» — был разработан для предприятий, занятых в сфере строительства объектов газового хозяйства, в силу специфики профессионального интереса авторов статьи.
АПК «Интеграция» разрабатывался как средство автоматизации деятельности строительной организации, специализирующейся на строительстве газопроводов немагистрального значения.
АПК «Интеграция» автоматизирует основные стадии работы над объектом строительства: проектирование, строительство, подготовка исполнительной документации. На каждом из этих этапов «Интеграция» позволяет пользователю с минимальными издержками подготовить необходимые комплекты документов:
- на этапе проектных работ: чертеж трассы и профиль газопровода, спецификацию изделий, гидравлический расчет газопровода;
- на этапе строительно-монтажных работ «Интеграция» позволяет минимизировать издержки за счет учета расхода строительных материалов в процессе строительства газопровода, также за счет оптимизации количества строительных материалов, заказываемых службой снабжения, автоматизировать подготовку отчетов полевой испытательной лаборатории и другой документации, необходимой при ведении строительно-монтажных работ по существующим нормам и правилам;
- на этапе подготовки исполнительной документации готовятся такие документы, как сварочная схема, ситуационный план, строительный паспорт, акт приемки — данный список документов может быть оперативно расширен в соответствии с требованиями местных органов Госгортехнадзора и принимающих организаций.
«Интеграция» представляет собой комплексное интегрированное решение, позволяющее автоматизировать процесс документооборота, обеспечить средствами оперативного менеджмента и планирования ресурсов предприятия, а также предоставить соответствующие средства коммуникации с внешними организациями — от геодезической службы до эксплуатирующих организаций (тресты газового хозяйства).
Помимо автоматизации документооборота, в состав АПК «Интеграция» входят программные решения процессного управления, которое является одним из средств, позволяющих координировать деятельность предприятия в сложных условиях рынка. Оно позволяет наладить взаимодействие подразделений и тем самым снизить длительность производственного цикла и затраты. При этом использование процессного подхода позволяет значительно улучшать качество и уменьшить сроки строительных работ и обслуживания заказчика в целом.
Общие концепции
АПК «Интеграция» обеспечивает электронное общение всех отделов строительной организации на одном языке, в терминах одной модели — для этого создана оригинальная математическая абстракция физического газопровода, при более общем варианте трубопровода для воды, тепла, пара и других видов газов и жидкостей. Описывая газопровод в терминах общей математической модели, «Интеграция» позволяет значительно сократить совокупные издержки при подготовке связанных документов (примером таких документов могут быть чертеж трассы газопровода и чертеж профиля газопровода, а также чертеж сварочной схемы и строительный паспорт на газопровод).
Издержки сокращаются за счет исключения из цикла подготовки документации времени на преобразование данных (графических, текстовых и т.д.), так как все программы работают с единым хранилищем данных объектов строительства. В этом общем хранилище (на схеме обозначена как БД «Проекты») содержится полная информация об объекте строительства: от технических условий и проектных данных до фактических данных построенного газопровода на этапе подготовки исполнительной документации.
Рисунок 1. Структурная схема аппаратно-программного комплекса Интеграция
Компоненты комплекса
ПК «Проектно-сметная группа»
Программный модуль, предназначенный для проектирования трасс газопроводов, внутреннего газооборудования, составления сметной документации, называется «Интеграция-ПСГ».
Программный комплекс «Интеграция-ПСГ» представляет собой совершенный инструмент для быстрой и качественной подготовки проектной документации. В состав этой системы входят следующие программные решения:
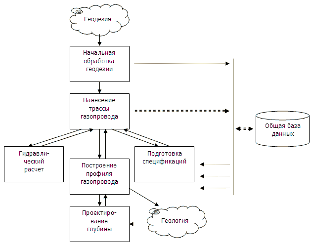
- «Интеграция-Трасса» — мощный редактор, предоставляющий гибкие инструменты для проектирования трассы газопровода с использованием информации полученной непосредственно от геодезических служб;
- «Интеграция-Профиль» — программное решение для проектирования глубины залегания и углов уклона газопровода, так называемых профилей газопроводов, на основании результатов работы редактора «Интеграция-Трасса»;
- «Интеграция-Гидравлика» — программа для верификации результатов проектирования и подготовки документов гидравлического расчета;
- «Интеграция-Спецификация» — программа, подготавливающая на основе данных трассы спецификацию элементов газопровода.
Рисунок 2 показывает взаимодействие этих программных модулей и основные потоки данных.
Рисунок 2. Взаимодействие программных модулей Интеграция-Проект
«Интеграция-Трасса», входящая в программный комплекс «Интеграция-ПСГ», позволяет значительно увеличить производительность труда инженера, проектирующего объекты газового хозяйства, поднять качество получаемой на выходе проектной документации с уменьшением сроков ее подготовки на основании использования стандартных технических решений из базы самой организации и баз проектных организаций (нормалей).
Использование инструментов программы «Интеграция-Трасса» позволяет существенно упростить процесс проектирования трассы газопровода. В программе с использованием таких стандартных элементов как отводы, тройники, заглушки, цокольные вводы процесс проектирования трассы газопровода происходит необыкновенно быстро. При этом программа контролирует корректность проектных решений — идет проверка на выдержку допустимых расстояний от проектируемого газопровода до существующих коммуникаций и строений. Также программа избавляет пользователя от необходимости выполнения многих несложных, но многократно выполняемых операций, таких как подсчет и простановка пикетов и привязок, подготовка выносных надписей к элементам газопровода.
Значительно упрощается проектирование объекта газового хозяйства с использованием типовых схем обвязки элементов газопровода: футляров при пересечении с различными препятствиями, изолирующих П-образных компенсаторов, различных схем обвязки домовых регуляторов давления.
На выходе программы «Интеграция-Трасса» документ чертежа трассы обладает полной исходной информацией для построения профиля газопровода. Следующий шаг — проектирование глубины залегания газопровода — выполняется в программе «Интеграция-Профиль». По заданным на трассе высотам критических точек газопровода автоматически строится профиль уровня земли, прокладывается газопровод на стандартной глубине от уровня земли (заданной по умолчанию), автоматически рассчитываются уклоны, длины участков газопровода, заполняется таблица профиля. Пользователь при помощи интерактивных инструментов программы проектирует глубину залегания газопровода, при этом программа отображает всю информацию о текущих уклонах и глубине — для самоконтроля действий инженера-проектировщика.
Так как при проектировании трассы газопровод проектируется с учетом всех данных о материалах труб, диаметрах, давлениях газа в характерных точках, то автоматическое выполнение гидравлического расчета при помощи программы «Интеграция-Гидравлика» не составит пользователю большого труда, так же как и составление спецификации элементов газопровода («Интеграция-Спецификация»).
АПК «Участок»
Данный программный комплекс обеспечивает пользователей (начальников участков, производителей строительно-монтажных работ и мастеров) средствами учета использованных строительных материалов, учета сваренных стыков, учета отклонений фактически проложенного газопровода от запроектированной трассы. Все эти средства позволяют минимизировать издержки в процессе сбора фактической информации об объекте строительства на этапе подготовки исполнительной документации.
«Участок» является полноценным аппаратно-программным комплексом: в его состав входит множество аппаратных решений — для обеспечения и эффективного взаимодействия с такими высокотехнологичными устройствами, как сварочные аппараты для полиэтиленовых труб.
Частью АПК «Участок» является программа для работы с протоколами сварки — Suction (о которой мы писали в прошлом номере Журнала) — которая позволяет работать с различными типами сварочных аппаратов, вести общую базу данных по стыкам, подготавливать отчеты в виде распечаток стыков. Suction, в частности, обладает развитыми средствами поиска и выборки подмножества стыков из основной базы. Использование Suction позволяет обойтись без дорогостоящего специализированного принтера или принтеров (экономия составляет от $400).
При этом программа Suction позволяет работать с любым типом аппарата благодаря использованию подключаемых программных модулей, специфичных для каждого типа аппарата. Среди поддерживаемых нашей программой устройств уже сейчас мы можем назвать около десяти сварочных аппаратов, среди которых аппараты производства Georg Fischer (MSA-350, SUVI-400), Fusion Group (ABF250, ABF250-Gator, AM-65, AM-65CE, AM-85CE), а также таких популярных моделей, как Протва и FP-2000.
ПК «Отдел подготовки документации»
Программное решение для отдела организации, занимающегося подготовкой исполнительной документации на законченный объект газового строительства — наружный газопровод и внутреннее оборудование — это «Интеграция-ОПД». Подготавливая комплект исполнительной документации, этот программный комплекс использует все преимущества комплексного подхода к автоматизации документооборота строительной организации — по своей сути подготовка исполнительной документации подразумевает сбор огромного количества фактической информации о самом газопроводе и процессе его строительства, и здесь более чем оправдано использование возможностей компьютера эффективно агрегировать большие объемы данных.
В составе исполнительной документации при помощи инструментария комплекса «Интеграция-ОПД» подготавливаются следующие документы:
- Сварочная схема,
- Ситуационный план,
- Протоколы сварочного цикла,
- Строительный паспорт,
- Акт сдачи-приемки газопровода,
- Другие комплекты документов, необходимые для фактической сдачи объекта строительства органам Горгостехнадзора и эксплуатирующим организациям
Программный комплекс «Интеграция-ОПД» существенно упрощает процесс составления этих документов — автоматически выполняется множество рутинных операций: простановка выносных надписей, подсчет фактических длин участков газопровода, простановка пикетов, подготавливаются статистические данные о сваренных и просвеченных стыках, спецификация труб и изделий.
Статистика по построенному газопроводу подготавливается в различных форматах: для сварочной схемы, для строительного паспорта и акта сдачи-приемки.
ПК «Диспетчер»
Данный программный комплекс обеспечивает организацию совместной работы сотрудников предприятия при ведении строительства объектов газового хозяйства. Реализуя логику процессного управления (или оперативного менеджмента), «Диспетчер» оперирует данными стандартного календарного плана работ, который изображен на рисунке 3 (этот рисунок иллюстрирует самый общий календарный план работ, который в реальности детализирован гораздо более полно).
Рисунок 3. Стандартный календарный план работ
В рамках работы по общему календарному плану работ над проектом газификации объекта строительства каждый пользователь системы получает некоторое множество задач (работ), которые он уполномочен и обязан выполнить. Между задачами существуют различные отношения: предшествования, зависимости - которые позволяют эффективно организовать работу множества людей над множеством проектов, одновременно выполняемых организацией.
Дополнительно эти задачи характеризуются ресурсами — материальными и трудовыми.
Процесс назначения ресурсов этапам строительства объектов, а также связанное с ним редактирование предварительного варианта календарного графика обеспечивается на этапе ресурсного планирования проекта производства работ.
При этом ресурсное планирование позволяет:
- Оценить потребность в ресурсах конкретного типа;
- Спланировать рациональное распределение потребности в ресурсах от времени;
- Определить участки проекта производства работ, являющиеся критическими с точки зрения потребностей в ресурсах;
- Оценить суммарную стоимость проекта;
- Контролировать расходование ресурсов при реализации строительства объектов.
В любом случае ресурсное планирование производства работ тесно связано с анализом его временных параметров, поскольку время также может рассматриваться как специфический ресурс, избыточное количество которого способно компенсировать недостаток каких-либо других видов ресурсов.
Используя ПК «Диспетчер», можно эффективно организовать взаимодействие подразделений предприятия и тем самым снизить длительность производственного цикла и связанные с ним затраты.
Каждому пользователю системы программный комплекс «Диспетчер» предоставляет средства управления собственными задачами, которые ему необходимо выполнить в течение рабочего дня. При этом пользователь, используя такой простой инструмент, как обычный список задач (из электронного ежедневника, например, Microsoft Outlook), имеет непосредственный доступ из каждой конкретной задачи к инструментальным средствам и данным, которые обеспечивают решение этой задачи (например, инструментарий для подготовки того или иного документа).
Используя оповещение других пользователей о завершении той или иной задачи или же готовность каких-либо данных, «Диспетчер» обеспечивает значительное снижение издержек на организацию эффективной командной работы.
Использование подобного инструментария позволяет руководству организации получать в любой момент времени полную информацию о работе всех отделов предприятия, о степени завершенности той или иной задачи в работе над проектом, получать статистические данные о загруженности различных отделов и каждого сотрудника в отдельности.
Реализуя идеологию оперативного менеджмента, программный комплекс «Диспетчер» является по своей сути системой оперативного управления предприятием в условиях ограничения использования имеющихся ресурсов (финансовых средств, трудовых и материальных ресурсов, а также времени), позволяющей организации значительно повысить эффективность своего бизнеса и упростить процесс принятия своевременных и качественных решений, жизненно важных для организации.
Другие программные модули комплекса
Система управления взаимоотношениями с клиентами
Как компонент комплекса может активно использоваться система управления взаимоотношениями с клиентами (Customer Relationship Management, CRM) — на общей схеме эта программа обозначена как БД «Клиенты».
Управление отношениями с клиентами — это бизнес-стратегия, предназначенная для оптимизации доходов, прибыльности компании и удовлетворенности клиентов. Известно, что при одинаковых потребительских качествах оказываемой услуги потребитель обратится в ту компанию, где ему окажут лучший сервис.
Использование CRM-системы является наиболее эффективным способом организации групповой работы с клиентской информацией. Данная система предоставляет автоматизированные инструменты для выполнения бизнес-процедур, связанных с клиентами, знает о любых действиях сотрудников организации по отношению к клиентам и хранит полную историю этих действий.
Снабжение
Программный модуль «Снабжение» предназначен для автоматизированного заказа строительных материалов у поставщиков. Эти заказы формируются с учетом текущей потребности строителей и необходимости планирования ресурсов в фазе оформления начала строительно-монтажных работ.
Данная часть АПК «Интеграция» — хорошо зарекомендовавшая себя система ведения складского учета «1С:Предприятие Торговля и Склад», позволяющая снабженцу вести простой и удобный стоимостной и количественный учет материальных ценностей (трубы, фитингов и т.д.). Благодаря использованию компоненты системы «1С:Предприятие Оперативный учет», данное решение полностью соответствует идеологии оперативного менеджмента организации в сочетании с простотой и удобством использования.
Бухгалтерия и склад
Система «1С:Предприятие Бухгалтерия» как часть АПК «Интеграция» — это оптимальное по соотношению «цена-качество» решение для ведения бухгалтерского учета в организации. Специально разработанная для «Интеграции» конфигурация бухгалтерского учета тесно связана с бизнес-процессами строительной организации. Это позволяет существенно уменьшить время, затрачиваемое на оформление соответствующих хозяйственных операций в бухгалтерском учете.
Одним из значительных преимуществ перед прочими программами ведения бухгалтерского учета является использование апробированной и на практике показавшей себя как наилучшая система ведения хозяйственных операций по складскому учету конфигурация «1С:Предприятие Торговля и Склад». Данные, введенные в систему «Торговля и Склад», переносятся в систему «Бухгалтерия» в том объеме, которого требует бухгалтерский учет. Следовательно, отпадает необходимость ввода первичных бухгалтерских документов вручную, что значительно упрощает работу бухгалтерии.
Также необходимо отметить такой немаловажный фактор, как массовость данного решения. Абсолютное большинство бухгалтеров России используют либо типовую, либо доработанную конфигурацию системы «1С:Предприятие», что значительно упрощает внедрение системы и экономит время на обучение персонала работе с программой.
Полевая испытательная лаборатория
Программный комплекс «Полевая испытательная лаборатория» обеспечивает процесс коммуникации с программами этих лабораторий — данные по просвечиванию стыков, проведению контрольных и допускных испытаний стыков операторов сварочных машин и сварщиков металлических трубопроводов и аппаратуры используются при подготовке исполнительной документации на законченный объект газового строительства.
Связь с внешними приложениями
АПК «Интеграция» обеспечивает простой экспорт/импорт данных во внешние приложения, которые, с одной стороны, генерируют исходные данные, с другой стороны — принимают конечные результаты обработки. Примером таких входных данных являются геодезические карты (которые предоставляет геодезическая служба), примером выходной информации — исполнительная документация (которая сдается в тресты газового хозяйства).
Сметные программы
АПК «Интеграция» обеспечивает полноценное взаимодействие со сметными программами, используемыми в организации. Далее мы перечислим наиболее распространенные программные продукты.
WinABePC 3
WinABePC 3 — программное средство по составлению смет, предназначенное как для использования как на рабочих местах, так и в локальных сетях с возможностью одновременного доступа к сметным документам нескольких сотрудников.
Программа WinABePC 3 сертифицирована Госстроем на соответствие программы нормативным документам (методическим указаниям по составлению сметной документации).
WinСмета
Данный программный продукт является совместной разработкой российских и польских разработчиков и предназначен для автоматизированного составления смет и сметной документации по следующим видам работ:
- строительные,
- ремонтные,
- монтажные.
WinСмета сертифицирована Госстроем и имеет сертификат соответствия. При работе с программой можно использовать как традиционные (базисный, базисно-индексный, смешанный), так и современные (ресурсный с использованием текущих цен) методы расчета.
DefСмета
Программа DefСмета так же, как и рассмотренные выше программные продукты, сертифицирована Госстроем и имеет практически аналогичную функциональность, но обладает и рядом преимуществ. При работе с программой можно получить список необходимых материалов, график финансирования объекта, рассчитать сроки производства работ.
Все рассмотренные программные продукты имеет достаточную функциональность для выполнения своей прямой задачи — составления смет и сметной документации. Каждый из продуктов имеет несколько тысяч внедрений на территории России. Стоимость внедрения сметных программ составляет от $ 100 до $ 300 за одно рабочее место.
Основным недостатком рассмотренных программных продуктов является полное отсутствие механизмов интеграции с CAD-системами, а это означает, что после создания проекта необходимо экспортировать данные об используемых в проекте элементах и их количестве, и только после этого можно будет составить соответствующую смету. Если после составления сметы в проект были внесены изменения, то необходимо будет повторить операцию по созданию новой сметы, то есть при отсутствии механизмов интеграции требуется постоянно вручную синхронизировать данные проекта и сметной документации, что увеличивает вероятность ошибок и снижает эффективность использования рабочего времени сотрудников организаций.
Модуль АПК «Интеграция», предназначенный для работы со сметными программами, устраняет описанную проблему межпрограммного взаимодействия, реализуя необходимые интегрирующие механизмы.
Геоинформационные системы трестов газового хозяйства
Использование в качестве геоинформационной системы для служб газового хозяйства программных решений на основе ГИС Zulu позволяет значительно упростить хранение картографической информации трестами и службами газового хозяйства.
Это обусловлено целым рядом факторов:
- наглядностью представления информации;
- возможностью использования графической подосновы (карты города, района, населенного пункта);
- простотой нанесения на карту города схемы инженерных сетей с ее привязкой к существующим зданиям и сооружениям;
- быстрым вводом исходных данных, необходимых для выполнения инженерных расчетов;
- удобством анализа полученных результатов расчета.
Наиболее распространенными в России инструментальными средствами для создания ГИС являются: MapInfo, ArcInfo, ArcCAD, Small World, и др. Возможности перечисленных инструментальных средств достаточно широки, но применение их для решения некоторых прикладных задач сталкивается с большими трудностями. Эти трудности заключаются в том, что даже в самых универсальных пакетах невозможно учесть все особенности той или иной решаемой задачи. Поэтому, несмотря на обилие предложений на рынке инструментальных средств для создания ГИС, ведутся интенсивные разработки программ, специализирующихся для применения в отдельных сферах деятельности, например, в инженерных коммуникациях. Одной из таких разработок является ГИС Zulu 5.2 — разработка компании «Политерм» (Санкт-Петербург).
В основу разработанной ГИС Zulu положена векторная или растровая карта, инструментальные средства работы с ней и семантическая база данных.
Любой объект на карте характеризуется двумя видами информации — графической и семантической. Первая отражает в большей степени геометрические свойства объекта, а вторая содержит разнородную информацию любого типа, относящуюся к выбранному объекту. ГИС Zulu 5.2 дает возможность пользователю самостоятельно создавать определенный набор графических и тематических слоев типа: дома, улицы, гидрография, растительность, инженерные коммуникации, например теплоснабжение, водоснабжение, газоснабжение и т.д.
Ввод карты с планшета определенного масштаба осуществляется при помощи сканера. Растровые объекты в формате BMP, TIFF, PCX и JPG привязываются к территории заданием координат его углов на местности.
В специализированной ГИС Zulu 5.2 структура слоя инженерных коммуникаций, например, газовой, тепловой или водопроводной сети создается автоматически, при этом создаются объекты этого слоя и режимы их работы.
ГИС Zulu 5.2 позволяет создавать проекты, которые включают в себя совокупность карт, объединенных общим пользовательским названием. Проект позволяет установить иерархические связи между картами, объединенными общей тематикой. Как слой, так и карта может входить одновременно в несколько проектов. Проект используется для раскрытия структуры того или иного объекта, изображенного на карте схематично. Например, раскрыть ГРП, изображенную на плане в виде прямоугольника, то есть дать возможность пользователю «войти внутрь» выбранного объекта. Описанный подход позволяет включать в информационную систему результаты любых технологических разработок — от чертежей зданий, колодцев, сооружений на газовых сетях до получения паспорта на каждый объект.
Пользовательский интерфейс максимально приближен к продуктам семейства Microsoft Office. Система имеет схожее оборудование меню и кнопок панелей инструментов. Есть возможность модификации пользовательского интерфейса: используются плавающие/прикрепляемые панели, произвольное перетаскивание кнопок и пунктов меню между панелями, создание собственных панелей инструментов.
При этом эксплуатирующая организация получает инструмент, позволяющий оперативно решать наиболее важные задачи в системах газоснабжения:
- создание схем газовых сетей на электронном плане города;
- хранение паспортной информации об объектах газовой сети в текстовом и в графическом виде (отсканированные технологические чертежи и фотоматериалы);
- раскладка труб и схема сварных стыков;
- поиск запорных устройств, изолирующих отключаемый объект, например, участок газопровода;
- определение объектов, попавших под отключение;
- определение места пересечения с другими инженерными коммуникациями и подземными сооружениями;
- построение графика потенциалов вдоль трассы магистрального или распределительного газопровода;
- построение продольного профиля;
- поверочный расчет газопроводов низкого, среднего и высокого давления;
- конструкторский расчет газопроводов низкого, среднего и высокого давления;
- построение пьезометрического графика давлений в газопроводах низкого, среднего и высокого давления по выбранному направлению;
- моделирование аварийных ситуаций на магистральных и распределительных сетях различных категорий.
Главной целью перечисленных выше задач является анализ функционирования газопроводной сети, выполняемый обслуживающим персоналом. Использование ГИС Zulu 5.2 в производственных, диспетчерских, проектных и других технических службах позволит обеспечить высокий уровень эффективности работы службы, предоставить средства оперативного поиска любых эксплуатационных данных, прогнозировать поведение инженерных сетей, автоматизировать процесс оперативного принятия решений, повысить надежность эксплуатации, обеспечить бесперебойное функционирование системы.
Экспорт данных по исполнительной документации из АПК «Интеграция» позволяет обойтись без огромного количества чертежей и калек больших форматов, которые обычно сдаются в тресты — результаты можно передавать на таких носителях, как компакт-диски и другие съемные накопители.
АПК «Интеграция» — модульный продукт
Интегрированность решения
Аппаратно-программный комплекс «Интеграция» является законченным интегрированным программным решением, позволяющим значительно увеличить эффективность ведения бизнеса за счет реализации действительно комплексного подхода к организации документооборота и акцента на использование оперативного менеджмента.
Модульность приложения
Необходимо подчеркнуть, что одновременно с изначальной поддержкой интегрированного подхода «Интеграция» является модульным приложением — это означает, что каждая часть единого программного комплекса является функционально законченной программной единицей и может быть использована отдельно, без полной функциональности комплекса. Архитектура системы предусматривает применение автономных частей программы для тех организаций, для которых использование всего комплекса невозможно или неэффективно ввиду узкой специализации предприятия на оказании тех или иных услуг. Вместе с этим «Интеграция» обеспечивает тесное взаимодействие подобных организаций, специализирующихся на различных этапах строительства объекта газового хозяйства — этапах проектирования, строительства и подготовки документации — посредством постановки полноценного обмена информацией.
Качество документации
Отдельного внимания заслуживает высокое качество исполнения документации при помощи программ из комплекса «Интеграция». Подготовка высококачественных чертежей подразумевает использование легко читаемых шрифтов, единого формата выносных надписей к элементам газопровода, использование стандартных обозначений и метрик. В результате созданный при помощи «Интеграции» чертеж весьма выгодно отличается профессиональным оформлением.
Заключение
В процессе своего развития и распространения АПК «Интеграция» должен коренным образом изменить методы работы с проектной и исполнительной документацией — технически несложно организовать сдачу и хранение в архивах именно электронной документации на завершенные объекты газового строительства. При наиблагоприятнейшем стечении обстоятельств возможна организация сдачи и приемки не обычной документации, а семантических данных, которые однозначно описывают газопровод в терминах общей математической модели. То есть трест газового хозяйства получает не кипу документов, а несколько файлов, данные из которых импортируются в единую информационную систему газового хозяйства и новые построенные газопроводы сразу отображаются этой информационной системой как часть общей сети газопроводов газораспределительной системы.
Всю интересующую Вас дополнительную информацию об аппаратно-программном комплексе «Интеграция» Вы можете найти на сайтах компаний: АТИС www.atis.ws, АНД Газтрубпласт www.gaztrubplast.ru, Политерм www.politerm.com.ru.
Последнее обновление — 16.07.2015 18:56:29


